Product Summary
The TDA7266P is a dual bridge amplifier specially designed for LCD TV/Monitor, PC Motherboard, TV and Portable Audio applications.
Parametrics
TDA7266P absolute maximum ratings: (1)Vs, Supply Voltage: 20 V; (2)IO, Output Peak Current (internally limited): 1.5 A; (3)Top, Operating Temperature: 0 to 70℃; (4)Tstg, Tj, Storage and Junction Temperature: -40 to 150℃.
Features
TDA7266P features: (1)technology BI20II; (2)wide supply voltage range (3.5 - 12V); (3)output power: 3+3W @THD = 10%, RL = 8Ω, VCC = 7.5V; 4+4W Music Power @THD = 10%, RL = 8Ω, VCC = 8.5V; (4)single supply; (5)minimum external components: no svr capacitor; no bootstrap; no boucherot cells; internally fixed gain; (6)stand-by & mute functions; (7)short circuit protection; (8)thermal overload protection.
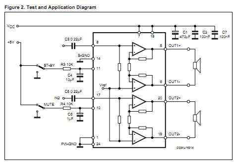
Diagrams

| Image | Part No | Mfg | Description | ![]() |
Pricing (USD) |
Quantity | ||||||||||||
|---|---|---|---|---|---|---|---|---|---|---|---|---|---|---|---|---|---|---|
![]() |
![]() TDA7266P |
![]() STMicroelectronics |
![]() Audio Amplifiers 3 3W Dual Bridge AMP 3.5 - 12V B12011 |
![]() Data Sheet |
![]()
|
|
||||||||||||
![]() |
![]() TDA7266P13TR |
![]() STMicroelectronics |
![]() Audio Amplifiers Dual Bridge AMP 3W 3.5V to 12V |
![]() Data Sheet |
![]()
|
|
||||||||||||
(Hong Kong)









