Product Summary
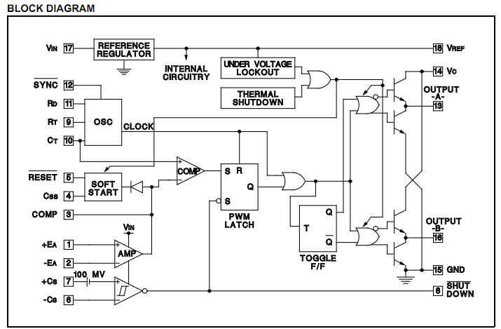
The UC3526ADW is an improved-performance pulse-width modulator circuit intended for direct replacement of equivalent non- A versions in all applications. Higher frequency operation has been enhanced by several significant improvements including: a more ac- curate oscillator with less minimum dead time, reduced circuit delays (particularly in current limiting), and an improved output stage with negligible cross-conduction current. Additional improvements of the UC3526ADW include the incorporation of a precision, band-gap reference generator, reduced overall supply current, and the addition of thermal shutdown protection.
Parametrics
UC3526ADW absolute maximum ratings: (1)Input Voltage (+VIN): +40V; (2)Collector Supply Voltage (+VC): +40V; (3)Logic Inputs: -0.3V to +5.5V; (4)Analog Inputs: -0.3V to +VIN; (5)Source/Sink Load Current (each output): 200mA; (6)Reference Load Current: 50mA; (7)Logic Sink Current: 15mA; (8)Power Dissipation at TA = +25℃: 1000mW; (9)Power Dissipation at TC = +25℃: 3000mW; (10)Operating Junction Temperature: +150℃; (11)Storage Temperature Range: -65 to +150℃; (12)Lead Temperature (soldering, 10 seconds): +300℃.
Features
UC3526ADW features: (1)Reduced Supply Current; (2)Oscillator Frequency to 600kHz; (3)Precision Band-Gap Reference; (4)7 to 35V Operation; (5)Dual 200mA Source/Sink Outputs; (6)Minimum Output Cross-Conduction; (7)Double-Pulse Suppression Logic; (8)Under-Voltage Lockout; (9)Programmable Soft-Start; (10)Thermal Shutdown; (11)TTL/CMOS Compatible Logic Ports; (12)5 Volt Operation (VIN = VC = VREF = 5.0V).
Diagrams

| Image | Part No | Mfg | Description | ![]() |
Pricing (USD) |
Quantity | ||||||||||||
|---|---|---|---|---|---|---|---|---|---|---|---|---|---|---|---|---|---|---|
![]() |
![]() UC3526ADW |
![]() Texas Instruments |
![]() Voltage Mode PWM Controllers Regulating PWM |
![]() Data Sheet |
![]()
|
|
||||||||||||
![]() |
![]() UC3526ADWG4 |
![]() Texas Instruments |
![]() Voltage Mode PWM Controllers Regulating Pulse Width Modulator |
![]() Data Sheet |
![]()
|
|
||||||||||||
![]() |
![]() UC3526ADWTR |
![]() Texas Instruments |
![]() Voltage Mode PWM Controllers Regulating Pulse Width Modulator |
![]() Data Sheet |
![]()
|
|
||||||||||||
![]() |
![]() UC3526ADWTRG4 |
![]() Texas Instruments |
![]() Voltage Mode PWM Controllers Regulating Pulse Width Modulator |
![]() Data Sheet |
![]()
|
|
||||||||||||
(Hong Kong)









